乐动体育(中国)官方网站
简体
|
English
联系电话:0373-3553177
|
网站乐动体育(中国)官方网站
乐动体育(中国)官方网站-LEDONG SPORTS
企业简介
乐动体育(中国)官方网站
天丰历程
资质荣誉
领导关怀
天丰绿色装配集团致力装配式钢结构建筑、集束智能装配建筑、模块装配房屋、节能板材、智能冷弯装备、光伏新能源、钢铁物流配送及园区地产等全产业生态链。
新闻媒体
集团新闻
媒体报道
集团视频
天丰在保障性住房建设方面积累了较丰富的施工经验和技术经验,形成了有天丰特色的钢结构住宅产业化体系,这些为双方的合作...
集团产业
装配式钢结构建筑
装配式钢结构多高层建
装配式钢结构住宅建筑
空间钢结构建筑
装配式钢结构工业园区
装配式钢结构公共建筑
节能板材
光伏建筑一体化屋面体
建筑保温装饰一体化体
工商业建筑节能围护体
冷库保温体系
手工净化板
民用外墙保温板—煦板
模块装配房屋
商业设施
集成住宅
工业设施工地临建
模块建筑设计体验平台
智能冷弯装备
电气行业
仓储行业
农业畜牧行业
环保新能源行业
建筑行业
机车汽车行业
钢铁物流配送
彩涂板
镀锌板
镀铝锌板 铝锌镁板
镀锌板加工
新能源装备制造
光热发电
光伏农业大棚
水泥基础型支架
彩钢瓦屋面光伏支架系
砼屋面光伏支架
集术装配建筑
集术建筑结构产品
集术装配零能耗建筑
集术装配民居
集术装配民宿
集术装配检查站
集术装配医疗室
园区地产
钢结构企业独栋
企业生产基地定向开发
园区展示
多彩遮阳创意空间
工程案例
航空航天
汽车行业
机械电子
物流仓储
能源电力
钢铁冶金
酒店办公
公共建筑
食品饮料
设备框架
体育场馆
海外工程
民用住宅
生物医药
天丰拥有多年的工程设计和施工经验、在机械电子、航空航天、汽车行业、公共建筑、物流仓储、工业园区、钢结构房地产、多高层建筑...
设计研发
研发团队
检测中心
技术装备
行业地位
天丰拥有独立的设计所,钢结构节能建筑工程技术研究中心、为客户提供设计、制造、施工、检测等完成的一体化技术支持,促进集团产业...
加入我们
用人理念
最新招聘
员工风采
选择天丰,就是选择了更为宽广的平台空间,我们能取得今天成就的主要原因是拥有一批有才华,有创造力,为公司无私奉献的员工...
乐动体育(中国)官方网站-LEDONG SPORTS
乐动体育(中国)官方网站
新闻媒体
集团新闻
集团新闻
媒体报道
集团视频
热点新闻
冷藏保鲜 专业之选——天丰冷库板
天丰绿色装配 筑梦工程师
锚定高端装备制造 再蓄天丰智装新动
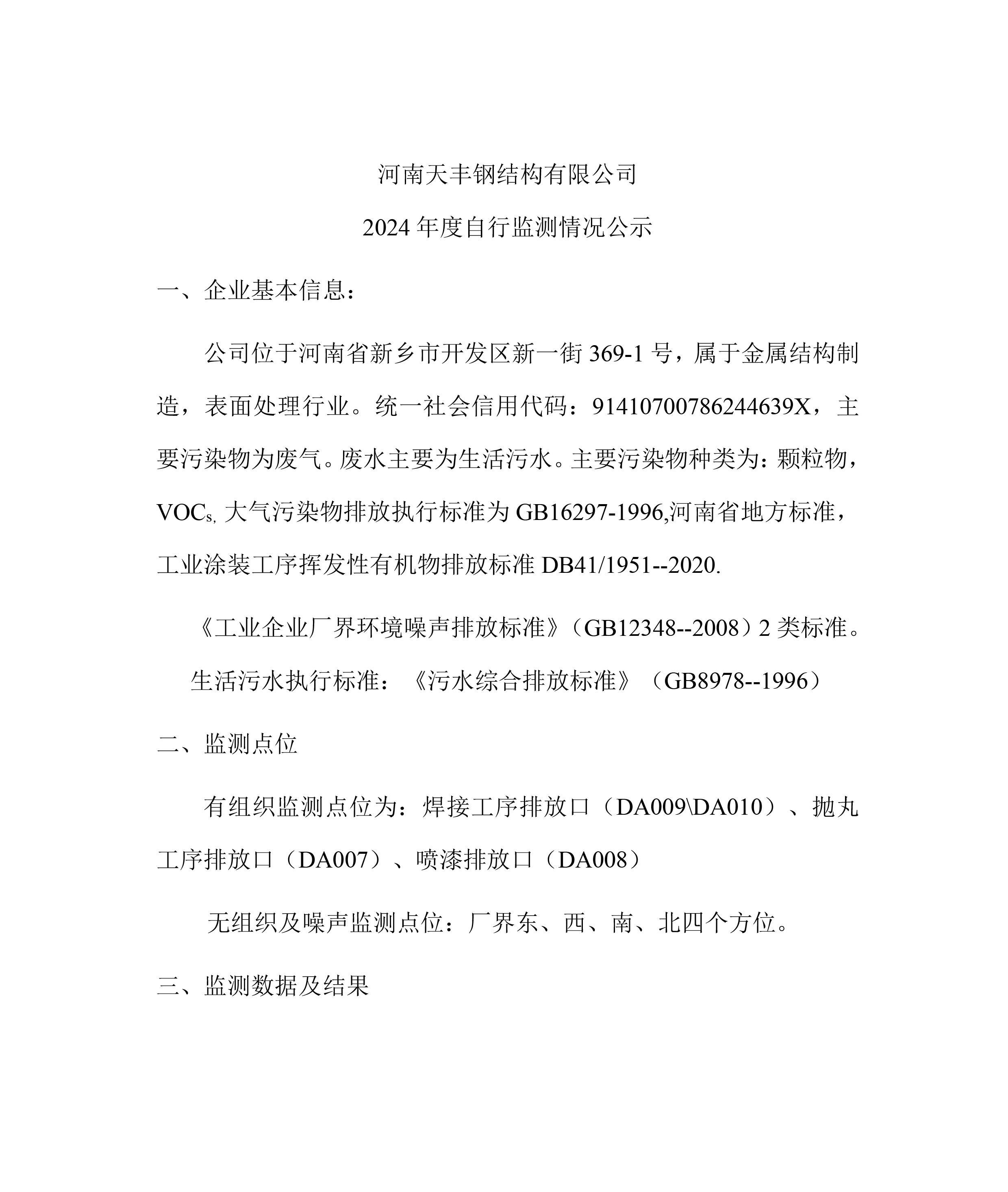
天丰钢构自行监测情况公示
天丰优板 | 快速焕新,为建筑注入
集团新闻
天丰钢构自行监测情况公示
发布:天丰集团 浏览:5361次 发布时间:2024-08-26
点击附件乐动体育(中国)官方网站-LEDONG SPORTS
河南天丰钢结构有限公司2024年度自行检测公示
上一篇:
天丰优板 | 快速焕新,为建筑注入活力与魅力
下一篇:
工商业屋面+光伏 一板实现建筑节能与能源发电双集成
站内信息搜索
乐动体育(中国)官方网站-LEDONG SPORTS
企业简介
乐动体育(中国)官方网站
天丰历程
资质荣誉
领导关怀
新闻媒体
集团新闻
媒体报道
集团视频
集团产业
装配式钢结构建筑
节能板材
模块装配房屋
智能冷弯装备
钢铁物流配送
新能源装备制造
集术装配建筑
园区地产
工程案例
航空航天
汽车行业
机械电子
物流仓储
能源电力
钢铁冶金
酒店办公
公共建筑
设计研发
研发团队
检测中心
技术装备
行业地位
人才招聘
用人理念
最新招聘
员工风采
旗下子公司
------ 集团子公司 ------
集术装备科技有限公司
河南天丰钢结构建设有限公司
绿丰节能科技股份有限公司
四川天丰节能板材有限公司
新乡天丰机械制造有限公司
天丰钢铁贸易有限公司
微信扫一扫关注天丰 抖音扫一扫关注天丰
版权所有 河南乐动体育(中国)官方网站-LEDONG SPORTS 地址:新乡市新飞大道1018号新乡科技产业园区 邮编:453000 备案号:
【免责声明】
友情链接: